发表时间:2025-04-11 08:37:00
一季业绩预喜券商队伍再度扩容,中信建投、中金公司、国元证券三家券商加入其中。截至4月10日,一季度业绩预喜的券商数量已增至10家,当中有6家为头部券商。
具体业绩情况如下:
1、中信证券:今年一季归母净利润为65.45亿元,同比增32%左右; 2、华泰证券:归母净利润为34.37亿元至36.66亿元,同比增50%至60%; 3、国泰海通:归母扣非净利润为29.73亿元至33.83亿元,同比增45%至65%; 4、银河证券:归母净利润为27.73亿元至31亿元,同比增70%至90%; 5、中金公司:归母净利为18.58亿元至21.06亿元,同比增50%至70%。 6、中信建投:预计一季归母净利约18.43亿元,同比增约50%; 7、东吴证券:归母净利润为9.12亿元至10.03亿元,同比增100%至120%; 8、国元证券:实现营收15.19亿元,同比增长38.37%;归母净利为6.41亿元,同比增38.4%; 9、兴业证券:归母净利润为5.16亿元,同比增57.32%; 10、华安证券:归母净利润为5.02亿元至5.58亿元,同比增80%至100%。

“经纪+自营+优势业务”推动券商业绩增长
就上述券商一季度业绩大幅增长的主要原因来看,经纪业务与自营业务收入快速增长成为各家券商普遍提及的关键因素。
以今日公布一季度业绩的3家券商为例,中信建投称,公司经纪业务、自营业务收入同比增加较多;中金公司称,公司财富管理、股票业务等业务条线均实现较大幅度增长;国元证券称,公司本期营业收入和净利润等指标增长的主要原因是财富信用、证券投资交易和投资银行业务实现业绩同比增幅较大所致。
将投行业务增长列为业绩增长原因之一的有4家券商,包括银河证券、东吴证券、华安证券以及上述国元证券。
提到信用业务增长的券商包括国元证券、兴业证券。
此外,“降本增效”被多家券商列入业绩增长的一大原因。中信建投指出,公司业绩实现两位数增长,源于积极抓住市场机遇,推进财富管理业务转型升级,推动国际化战略提速提质,凭借科技赋能实现降本增效等;中金公司提到,公司积极把握市场机遇,推进各项成本管控措施。
此外,华泰证券称业绩增长原因还包括机构业务。
方正证券研报称,预计券商板块一季度主营收入同比增33.1%,归母净利润同比增77.7%;剔除国泰君安吸收合并负商誉影响后,一季度券商板块归母净利润同比增51%。分业务看,预计一季度经纪、两融业务为券商业绩增长主要驱动,一季度经纪、投行、资管、净利息、净投资收入分别同比+65.7%、+27.8%、+2.8%、+77.1%、+2.7%。

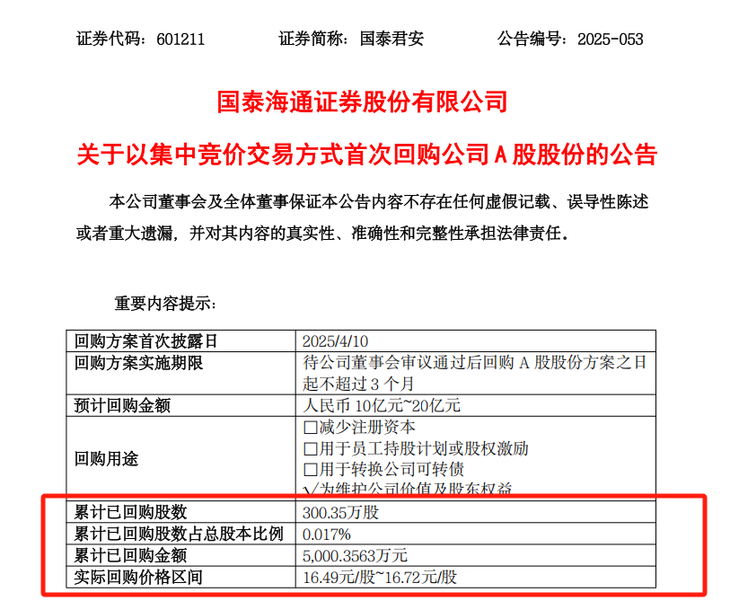
国泰海通耗资5000万率先回购300万股
券商对市场的理解更为深刻,回购行动也更为迅速。其中,国泰海通的动作颇为典型,从董事长提议回购到实际采取行动,仅用时3个交易日。
时间轴显示,4月8日,国泰海通公告董事长朱健提议以10亿元至20亿元回购股份;4月9日,公司董事会审议通过上述回购方案;4月10日,公司首次回购A股股份数量为300.35万股,占公司总股本的比例为0.017%,购买的最高价为每股16.72元,最低价为16.49元,已支付的总金额为5000.36万元。

目前,包括上述国泰海通在内,启动回购增持的券商已有7家。具体如下:
中泰证券:董事长王洪提议3亿元至5亿元回购股份; 财通证券:董事长章启诚提议1.5亿元至3亿元回购股份; 长城证券:控股股东华能资本拟增持0.5亿元至1亿元公司股份; 国金证券:拟回购0.5亿元至1亿元公司股份; 国投资本:拟回购2亿元至4亿元公司股份; 东方证券:拟回购2.5亿元至5亿元公司股份。 券商启动回购增持,主要是基于维护市场稳定发展,同时也是对市场前景看好。
中信建投表示,对于资本市场后续发展满怀信心。当下,我国高质量发展稳步迈进,新质生产力蓬勃兴起,经济回升向好的基础愈发牢固,为资本市场稳健发展筑牢根基。自2024年9月26日中央政治局会议推出一揽子增量政策后,资本市场已出现积极深刻变化。公司坚信,随着改革举措逐步落地,资本市场活力将进一步释放,给市场主体带来更多发展契机。
中信建投认为,在宏观经济持续向好的大环境下,公司基本面将持续优化。公司将凭借经纪、自营、投行、研究等业务优势,以及持续优化的业务布局和风险管理体系,充分享受经济增长和资本市场发展红利,为股东创造更大价值。同时,公司也将积极践行责任,与市场各方携手共进,通过多种方式加大中长期资金投入力度,努力协助提升上市公司投资价值,为资本市场的稳定发展贡献力量。